Request Quote

Request a quote from Nidec Drive Technology America Corporation.

Please enable JavaScript in your browser to complete this form.
Name
Please accept the following:

Subscribe to Nidec Newsletter

Subscribe to our email newsletter to stay current with our precision gearing solutions, featured products, company updates, and industry news.

Please enable JavaScript in your browser to complete this form.
Name
Terms Accepted

WPS – Open Type: Simple Unit

The Next Generation Nidec FLEXWAVE high precision gear reducers offer machine designers virtually unlimited flexibility and adaptability when designing highly innovative drive mechanisms. Standard configurations include; component sets, self-contained assemblies, and complete gear units ready to mount to standard servomotors with pre-assembled innovative standard motor mounting kits.

The Next Generation Nidec FLEXWAVE optimized tooth profiles combined with the Nidec Corporation core competencies of manufacturing high precision components at scale offer the most robust solutions with the highest reliability rates available to meet the most demanding application requirements where performance is guaranteed.

The Next Generation Nidec FLEXWAVE Cup style and Top Hat style Flex gears combined with solid or hollow input shafts extend the possibilities for integrating into unique designs with Ultra Flat versions available for when space is tight and High Torque versions for the more demanding applications requiring high torque density.

Available Options

High Torque Type B2
Standard Type A
Flat Type D
Flexwave Catalog Download (5.5 MB)

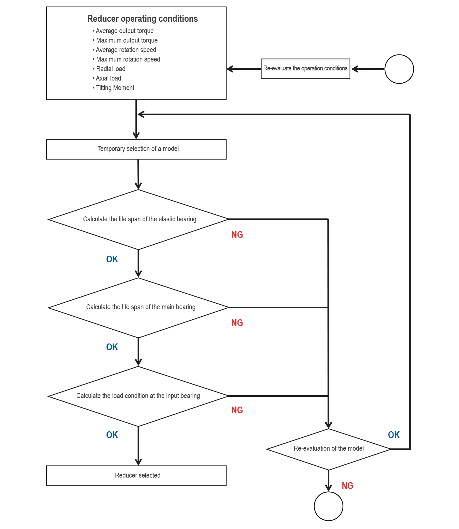
Model Selection Flow

Strain Wave Technology

Flex gear and elastic bearing take elliptic shape with cam inserted.

Elliptical cam input is inserted into Flex gear and then mounted into internal gear; the flex gear engages the internal gear in 2 locations 180˚apart. This allows for high torque in a compact stable manner.

With internal gear fixed and cam (input) rotated clockwise, the flex gear (output) rotates counter clockwise. Direction and speed of rotation is determined by tooth count of gears and mounting geometry.